现场部分客户存在以下业务场景:ERP系统生成生产订单后,因缺乏工单合并功能,这些生产订单同步至MES系统时,会呈现 “订单数量多、分散零碎” 的状态,不利于车间集中安排生产。为解决此问题,客户提出 “在 MES 系统中实现工单合并,按合并后的大工单组织生产” 的需求。本章节主要介绍在智塑云上工单合并的具体操作方法。
# 前提条件
在进行工单合并相关操作之前,需要满足以下条件:
登录账号有“工单管理 > ERP生产订单”的操作权限。
生产计划已经从ERP同步到MES的“ERP生产订单”。
# 约束与说明
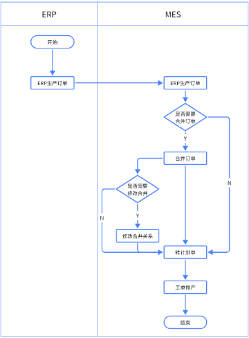
合并生产订单的业务流程如图所示。

流程图说明如下所示。
| 模块 | 说明 |
|---|---|
| 同步ERP生产订单 | ERP的生产订单自动同步到MES的“ERP生产订单”模块。 |
| 合并订单 (opens new window) | 把零散的生产订单合并成统一的大订单,便于车间安排生产。 |
| 修改合并关系 | 若需对已完成合并的订单组进行修改(比如 “向组内新增订单” 或 “从组内移除一个 / 多个订单”等),则需先取消原有的合并 (opens new window),再重新合并订单 (opens new window)。 |
| 转计划单 (opens new window) | 把生产订单转换成车间的生产计划单,后续车间计划员基于生成的计划单,开展生产排程工作。 |
| 工单制定 | 查看转换后的生产计划单。 |
使用订单合并功能时,需遵守以下操作约束,确保功能正常运行及数据准确:
- 功能开启后的工单转化规则:开启该功能后,从 ERP 系统同步至 MES 的所有工单,必须先通过本功能转化为计划单;转化完成后,计划员需进入 “工单制定” 模块,基于转化后的计划单进行后续排产操作,不可跳过转化步骤直接排产。
- 订单合并的产品编号限制:仅支持 “产品编号完全相同” 的订单进行合并,产品编号不同的订单无法发起合并操作。
- 合并关系调整规则:若需修改订单已建立的合并关系,需先取消当前已生效的合并状态(取消原有的合并),再重新选择订单发起新的合并。
- 订单状态的合并权限:仅 “新建” 状态的订单可参与合并操作,处于已排产、生产、完成等非新建状态的订单,不支持合并操作。如需合并,需要先通过删除排产单等操作,使订单变更为“新建”状态。
# 操作步骤:
# - 合并订单
1.在左侧导航树上,选择“工单管理 > ERP生产订单”,打开“ERP生产订单”界面。
2.批量勾选需要待合并的生产订单。 待合并生产订单的“合并标记”必须为“否”,“状态”必须为“新建”。

3.点击“合并订单”,系统自动合并订单且生成唯一的合并组号。

工单合并后,工单的“合并标识”自动更新为“是”。
# - 取消合并
1.在左侧导航树上,选择“工单管理 > ERP生产订单”,打开“ERP生产订单”界面。
2.勾选一个或多个需要取消合并的生产订单。

- 无需勾选该订单所属合并组内的全部订单,仅勾选任意一个待取消合并的订单即可,取消合并后,勾选订单所属合并组内的全部订单都会变成未合并状态。
- 只有“新建”、“已排产”和“待排产”状态的订单可以取消合并。
3.点击“取消合并”,取消订单的合并。

# - 转计划单
1.在左侧导航树上,选择“工单管理 > ERP生产订单”,打开“ERP生产订单”界面。
2.勾选一个或多个需要排产的订单后,单击“转计划单”,后,系统自动将订单转为计划单。

3.在左侧导航树上,选择“工单管理 > 工单制定”,查看合并后的计划单。

计划单号: - 合并订单的“计划单号”与“ERP生产订单”里的“合并组号”相同。 - 非合并订单的“计划单号”与“ERP生产订单”里的“单据编号”相同。
计划数量: - 合并订单的 “计划数量”,等于 “ERP 生产订单” 中,属于同一合并组号的所有订单的 “计划数量” 之和。即系统自动汇总该合并组内全部订单的计划数量,生成合并订单的总计划数量。 - 非合并订单的“计划数量”与“ERP生产订单”里订单的“计划数量”相同。
计划开始日期:取自 “ERP 生产订单” 中同一合并组号下所有关联订单的 “计划开始日期”,系统将自动筛选该组内所有订单计划开始日期中的最早日期,作为合并订单的计划开始日期。
计划完成日期:取自 “ERP 生产订单” 中同一合并组号下所有关联订单的 “计划完成日期”,系统将自动筛选该组内所有订单计划完成日期中的最晚日期,作为合并订单的计划完成日期。
备注:取自 “ERP 生产订单” 中同一合并组号下所有关联订单的“备注”信息,如果这些关联订单的备注信息都一样,则直接复制,如果这些关联订单的备注信息都不一样,则将信息进行拼接显示。
客户:取自 “ERP 生产订单” 中同一合并组号下所有关联订单的“客户”信息,如果这些关联订单的备注信息都一样,则直接复制,如果这些关联订单的备注信息都不一样,则将信息进行拼接显示。

